-- : --
Зарегистрировано — 129 730Зрителей: 71 885
Авторов: 57 845
On-line — 42 258Зрителей: 8519
Авторов: 33739
Загружено работ — 2 217 715
«Неизвестный Гений»
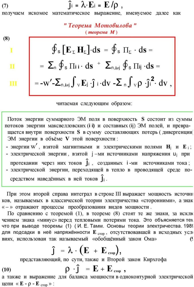
Реформа электромагнетизма, ч.1: "ЭМП Мотовилова в эл. машинах". 1985
Оставлять сообщения могут только зарегистрированные пользователи
Трибуна сайта
Наш рупор







